首页|金融|产经|时政|国际|资讯|更多
加微信 | 联系我们 | 加入收藏

山东公布9家重大安全隐患生产单位 多涉火灾隐患

2016年03月25日 10:13
来源:本站

 

24日,记者从山东省政府安委会办公室获悉,山东省面向社会公布9家重大安全隐患生产经营单位,另有2家生产经营单位被纳入安全生产“黑名单”。其中青岛前湾西港联合码头有限责任公司上榜,列入整改计划。

9家生产经营单位存在重大安全隐患

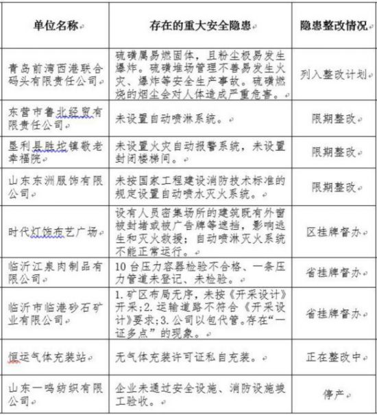
9家存在重大安全隐患的生产经营单位分别为:青岛前湾西港联合码头有限责任公司、东营市鲁北经贸有限责任公司、垦利县胜坨镇敬老幸福院、山东东洲服饰有限公司、时代灯饰布艺广场、临沂江泉肉制品有限公司、临沂市临港砂石矿业有限公司、恒运气体充装站、山东一鸣纺织有限公司。其中青岛1家,东营4家,临沂2家,菏泽2家。

9家单位经披露存在的问题有企业未通过安全设施竣工验收、消防设施未设置或安全性差等,部分单位还存在管道或容器检验不合格、无许可证等问题,省安监局对各家企业存在的重大安全隐患与整改状况进行公开,目前已有5家列入整改计划、限期整改或正在整改中,1家被区挂牌督办,2家被省挂牌督办,菏泽1家单位已停产。

2家生产经营单位进入安全生产“黑名单”

此外,2家单位进入安全生产“黑名单”,分别是济南市市政工程有限公司与潍坊长兴化工有限公司。

1月26日,济南市市政工程有限公司在济南泺源大街进行电力管沟清理作业时,3名工人中毒,经医院抢救无效死亡。

1月9日,潍坊长兴化工有限公司四氟对苯二甲醇车间发生氟化氢泄露中毒事故,造成4人中毒,3人经医院抢救无效死亡,1人受伤。

两家生产经营单位均被列入安全生产“黑名单”。去年以来,山东提出将建立省级安全生产不良记录“黑名单”,将九种安全生产不良行为纳入“黑名单”管理,定期向社会公开,进入“黑名单”的企业将在市场准入、项目立项、行政审批、资质认定、享受财政补贴和政策性资金、资格审查、政府采购、授予荣誉等方面受到严格限制或禁入。

3月21日至23日,国家安全监管总局局长杨焕宁到山东省督查调研春季安全生产工作,一行人先后督查调研了泰安、青岛、潍坊部分生产企业、港区和人员密集场所。(记者 张雯婷)

 

分享到:

人物访谈

舆情热帖

大数据风控与权益保护研究报告
人民云社会评价科技大会来了 首届聚焦数智化…
我国制度优势在抗击疫情中的力量彰显
知乎联合人民网舆情数据中心发布政务媒体机构…
推进“智慧党建”需要把握几个方面
关于领导干部直播带货的一些思考
2020政法系统微博榜周榜(6月8日-6月14日)
食点药闻:食品价格下降带动CPI环比回落;医保…
2020年《政府工作报告》学习辅导系列图书出版
上半年“宅”家图鉴(下篇)
公益助农融媒行走进河北蔚县 打造扶贫新模式

经济动态

七部门联合发文 完善废旧家电回收处理体系
乔丹体育九年曲折闯关IPO
端午能出去玩吗?多地限流预约 热门景点出炉
直播带货就是价格战 羊毛出在谁身上?
国办印发《意见》支持出口产品转内销
部分国家推进“解封” 多重风险考验欧洲经济
大蒜价格再遇"过山车" 任性的"蒜盘"咋稳住?
水产市场三文鱼销售遇冷 但长期影响有限
前5个月全国普惠型小微企业贷款平均利率6.03%…
为何商品总秒空?揭秘电商“代拍”江湖

专题报道

信用卡积分权益大缩水:重庆银行一刀砍掉90%存…
56天的宁静后,新冠病毒如何进入新发地市场
长江中下游等地有持续强降雨 东北地区等地多…
强降雨致贵州桐梓多个乡镇受灾 消防紧急救援
采购员、厨师、服务员中招,京城餐饮业二次战疫
四川丹巴:临时安置点受灾群众生活井然有序
国家网信办集中整治网上售卖珍稀濒危野生植物…
顺丰回应货机货物检测到新冠病毒:假消息
重庆一公司月薪万元聘“减肥鼓励师” 专招“胖女…
北京10.3万快递小哥全员核酸检测
美国将对朝鲜制裁延长一年 2019年来朝方曾多…
热门文章排行
网站首页| 关于我们| 视频| 要闻| 专题报道| 广告服务| 经济动态| 时政资讯| 客服中心| 文化旅游| 大众创业| 经济人物
Copyright © 2015 - 2016 Economic ShanDong. All Rights Reserved  力鸣&文化 版权所有
意见反馈/商务合作:jjsd@jjsdce.cn 鲁ICP备15043072号